|
Dynamic Load Balance 3.6.1+32-59d1
|
#include <omp-tools.h>

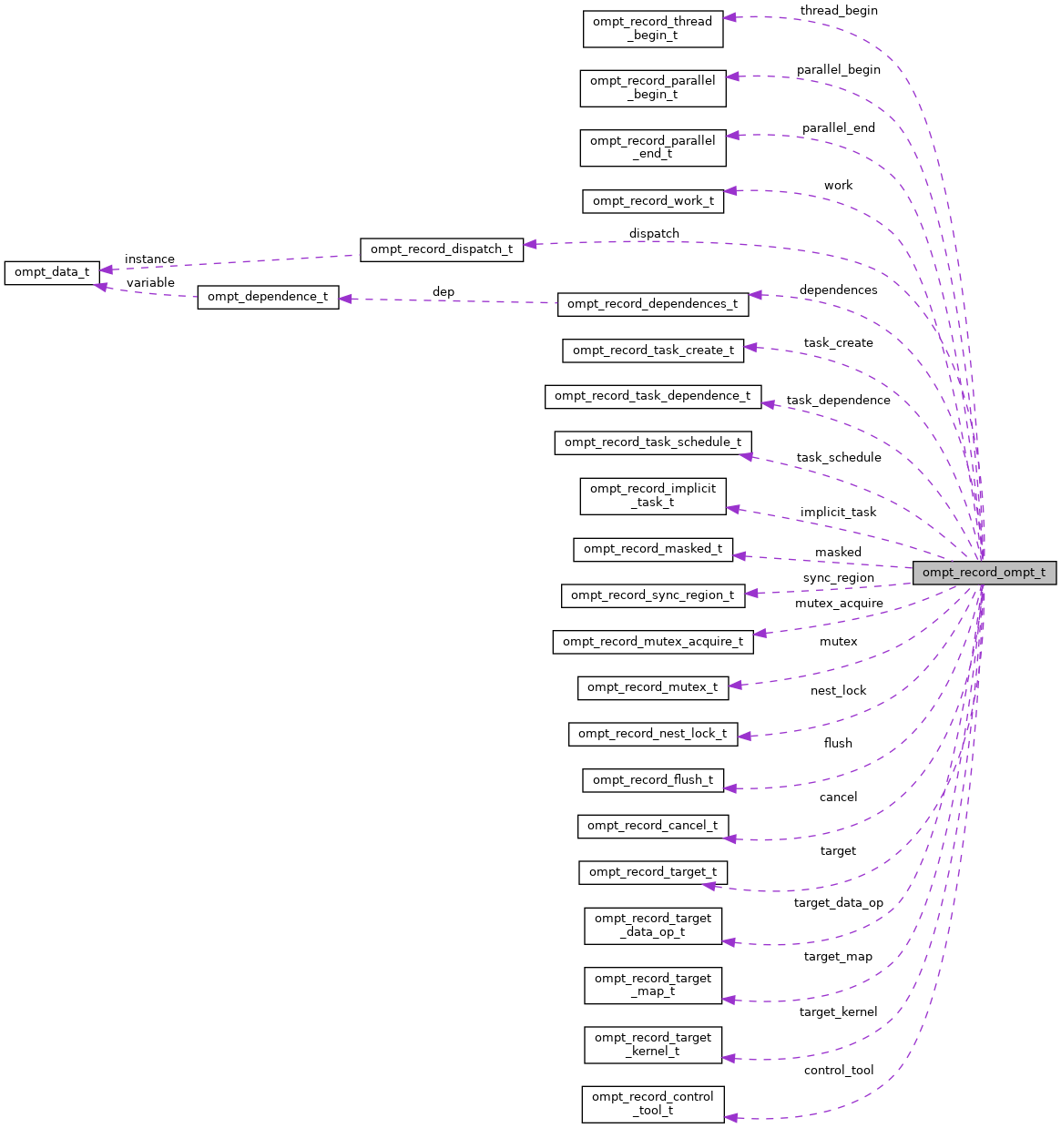
| ompt_callbacks_t type |
| ompt_device_time_t time |
| ompt_id_t thread_id |
| ompt_id_t target_id |
| ompt_record_thread_begin_t thread_begin |
| ompt_record_parallel_begin_t parallel_begin |
| ompt_record_parallel_end_t parallel_end |
| ompt_record_work_t work |
| ompt_record_dispatch_t dispatch |
| ompt_record_task_create_t task_create |
| ompt_record_dependences_t dependences |
| ompt_record_task_dependence_t task_dependence |
| ompt_record_task_schedule_t task_schedule |
| ompt_record_implicit_task_t implicit_task |
| ompt_record_masked_t masked |
| ompt_record_sync_region_t sync_region |
| ompt_record_mutex_acquire_t mutex_acquire |
| ompt_record_mutex_t mutex |
| ompt_record_nest_lock_t nest_lock |
| ompt_record_flush_t flush |
| ompt_record_cancel_t cancel |
| ompt_record_target_t target |
| ompt_record_target_data_op_t target_data_op |
| ompt_record_target_map_t target_map |
| ompt_record_target_kernel_t target_kernel |
| ompt_record_control_tool_t control_tool |
| union { ... } record |